Okresní soud v Litoměřicích

Úřední deska

Úřední deska je umístěna ve vestibulu při vstupu do budovy sídla soudu. Na desce se umisťují určená rozhodnutí soudu a úřední sdělení soudu.

Podání učiněná v elektronické podobě musí být opatřena zaručeným elektronickým podpisem odesilatele.  Odesilatel je povinen uvést místo, kde je uložen jeho kvalifikovaný certifikát v podobě adresy veřejně přístupného seznamu certifikátů, vydaných akreditovaným poskytovatelem certifikačních služeb.  O neúspěšném ověření elektronického podpisu soud odesilatele informuje.

Pokud zákon pro podání určitého druhu nevyžaduje další náležitosti, musí být z podání patrno, kterému soudu je určeno,  kdo jej činí,  které  věci se týká, co sleduje, musí být podepsáno a datováno - § 42 odst.4 věta prvá o.s.ř. 

 

Infodeska

Informace dle zákona č.106/1999 sb.
S obsahem poskytnutých informací dle zákona č. 106/1999 Sb. o svobodném přístupu k informacím, se lze seznámit  na základě žádosti u ředitelky správy soudu, I.patro, č.dv. 59.

Sazebník úhrad za poskytování informací dle zákona č. 106/1999 Sb.

Výroční zprávy o činnosti v oblasti poskytování informací podle zákona  č. 106/1999 Sb. o svobodném přístupu k informacím, v platném znění:
rok 20252024202320222021, 2020 ,  2019 ,  20182017 , 2016 , 2015 , 2014 , 2013

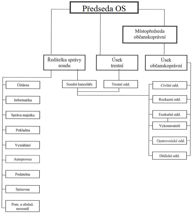
Organizační struktura Okresního soudu v Litoměřicích

V souladu se zák. č. 396/2012 Sb., kterým se mění zákon č. 99/1963 Sb., občanský soudní řád, jsou spisy  předány soudním exekutorům. Protokoly o předání spisů soudním exekutorům naleznete zde.